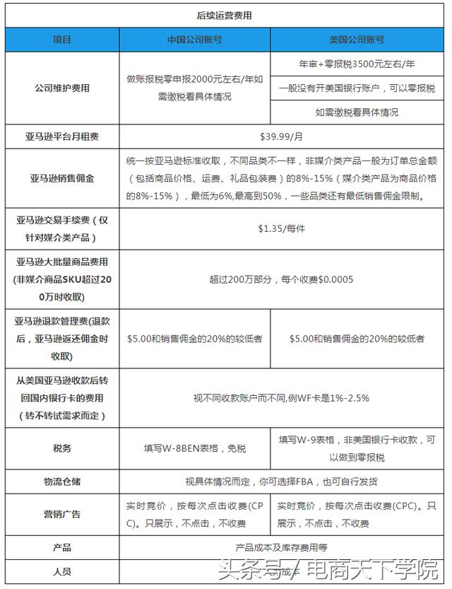
开一间亚马逊店铺需要多少钱?或者说运营一间亚马逊店铺需要多少成本?这些是卖家入驻之前就应该了解清楚的事情,这些必要的支出将会成为运营中关键的环节。下面我们以美国站亚马逊开店费用为例(只针对专业卖家):1. 亚马逊开店基础费用1,注册帐号费用:0元首先,选择全球开店的注册方式有两种:招商经理通道和自注册通道,无论你选择哪种方式注册帐号,都是免费的。目前来说,比较多人偏向于选择使用招商经理通道注册。2,月租费用和销售佣金亚马逊全球开店有专业卖家(Professional)和个人卖家(Individual),这二者是亚马逊的两大账户类型,我们可根据个人或公司情况进行选择。他们的收费标准也是不一样的:专业:费用=销售佣金+月租金个人:费用=销售佣金+按件收费此外,亚马逊还有欧洲、北美、日本三大站点,每个站点不同,费用的收取也是不同的。亚马逊北美站费用2. 亚马逊运营基础费用1,PPC/CPC站内推广费用在一定范围内,出价越高,排在前面的可能性会越大,但是有一个限度的。竞价只是次要因素,永远不会是主流。任何搜索引擎与平台,只会将最优先,对消费者最有利的产品优先展示出来。所谓花钱购买的流量,永远排在次位的。后台广告促销管理中可以查看到每个关键词的预测竞价与每次点击费用。CPC的点击价格是由第二名的出价+第一名与第二名之间差价的百分比+你的表现,综合得出的。2,FBA费用想做好亚马逊,发FBA是非常有必要的。注:FBA费用=头程费用+FBA物流配送费用+仓储费用+退货处理费+移除订单费用+计划外的服务费亚马逊FBA费用主要分为这几个方面:订单的配送费用、仓储费用、退货处理费、移除订单费用以及计划外的服务费。1、订单的配送费用:包含订单处理费、取件及包装费、首重和续重费,按件收取(从2017年2月份开始,三项合一,统一计算)费用如下图:2、 仓储费用:包含月度仓储费和长期仓储费。一般月度仓储费在每月7日到15日之间收取(次月上交上个月的仓储费,且根据商品尺寸分段和月份而变化)。长期库 存仓储费为月度仓储费之外的收费项目,主要针对在仓库存放了半年或以上的商品,调整前于每年2月15日和8月15日两大库存清点日进行收取。3、退货处理费:只针对某些特定分类下且属于亚马逊提供免费退货配送的产品(譬如服装、钟表、珠宝首饰、箱包、鞋靴、手提包和太阳镜)。费用=总配送费(也就是相当于买家退货的配送费用由你承担)。4、移除订单费用:当你需要让亚马逊退还或弃置你储存在亚马逊仓库的库存时收取的费用。是的,商品入库要收钱,商品出库也要收钱(正常订单交易除外)。费用如下图:销毁费用:标准尺寸0.15USD/Unit 大尺寸0.3USD/Unit移除费用:标准尺寸0.5USD/Unit 大尺寸0.6USD/Unit5、计划外服务费:若遇突发情况,需要亚马逊代为处理的,则需要收取相应的额外服务费。(譬如:你寄到亚马逊仓库的商品没有经过妥善的预处理或贴标等)按件收取,第一个货件享半折优惠。费用如下图:PS:以上几项具体收费标准可以百度搜索“2018亚马逊FBA费用”3,商标注册和品牌备案费用目 前来讲,亚马逊并没有强制要求卖家必须要做品牌备案。但之前爆发的Generic商标侵权事件可以看出,品牌备案对卖家很具有保护作用。建议大家的是,假 如你的经济状况允许,可以在店铺起步时就将商标注册和品牌备案,但如果经济状况不允许,可以在后期,即店铺做起来的再做考虑。由于商标是地域性保护的,美国商标只在美国受保护,欧盟的商标只在欧盟受到保护,不需要每个站点都申请,这个可以代理公司代办,并且可以帮助大家申请到补贴福利。4,欧洲站VAT增值税VAT增值税有三种税率:20% 的标准税率(适用于绝大多数商品和服务)5% 的低税率(燃料和家庭能源,公共卫生用品,节能材料,儿童座椅等)0% 的税率(适用于极个别情况:婴幼儿衣服和鞋子,书籍和报纸,公共交通还有女性卫生巾)开店不易,守店更难!大家每天在没日没夜拼销售额的同时,更要把控各运营环节成本,稳定利润提升,才能使得团队稳步发展。以上几项是最简单的开店成本,还有其他成本支出,如产品成本、物流包材费用、人工、仓储支出等,就需要根据实际情况来计算了。 如有侵权,违规,请联系我们处理.
在网上开一家亚马逊店铺,你需要投入多少钱?深圳亚马逊培训
开一间亚马逊店铺需要多少钱?
或者说运营一间亚马逊店铺需要多少成本?
这些是卖家入驻之前就应该了解清楚的事情,这些必要的支出将会成为运营中关键的环节。
下面我们以美国站亚马逊开店费用为例(只针对专业卖家):
1. 亚马逊开店基础费用
1,注册帐号费用:0元
首先,选择全球开店的注册方式有两种:招商经理通道和自注册通道,无论你选择哪种方式注册帐号,都是免费的。目前来说,比较多人偏向于选择使用招商经理通道注册。
2,月租费用和销售佣金
亚马逊全球开店有专业卖家(Professional)和个人卖家(Individual),这二者是亚马逊的两大账户类型,我们可根据个人或公司情况进行选择。
他们的收费标准也是不一样的:
专业:费用=销售佣金+月租金
个人:费用=销售佣金+按件收费
此外,亚马逊还有欧洲、北美、日本三大站点,每个站点不同,费用的收取也是不同的。
亚马逊北美站费用
2. 亚马逊运营基础费用
1,PPC/CPC站内推广费用
在一定范围内,出价越高,排在前面的可能性会越大,但是有一个限度的。竞价只是次要因素,永远不会是主流。任何搜索引擎与平台,只会将最优先,对消费者最有利的产品优先展示出来。所谓花钱购买的流量,永远排在次位的。
后台广告促销管理中可以查看到每个关键词的预测竞价与每次点击费用。CPC的点击价格是由第二名的出价+第一名与第二名之间差价的百分比+你的表现,综合得出的。
2,FBA费用
想做好亚马逊,发FBA是非常有必要的。注:FBA费用=头程费用+FBA物流配送费用+仓储费用+退货处理费+移除订单费用+计划外的服务费
亚马逊FBA费用主要分为这几个方面:订单的配送费用、仓储费用、退货处理费、移除订单费用以及计划外的服务费。
1、订单的配送费用:包含订单处理费、取件及包装费、首重和续重费,按件收取(从2017年2月份开始,三项合一,统一计算)
费用如下图:
2、 仓储费用:包含月度仓储费和长期仓储费。一般月度仓储费在每月7日到15日之间收取(次月上交上个月的仓储费,且根据商品尺寸分段和月份而变化)。长期库 存仓储费为月度仓储费之外的收费项目,主要针对在仓库存放了半年或以上的商品,调整前于每年2月15日和8月15日两大库存清点日进行收取。
3、退货处理费:只针对某些特定分类下且属于亚马逊提供免费退货配送的产品(譬如服装、钟表、珠宝首饰、箱包、鞋靴、手提包和太阳镜)。
费用=总配送费(也就是相当于买家退货的配送费用由你承担)。
4、移除订单费用:当你需要让亚马逊退还或弃置你储存在亚马逊仓库的库存时收取的费用。是的,商品入库要收钱,商品出库也要收钱(正常订单交易除外)。
费用如下图:
销毁费用:标准尺寸0.15USD/Unit 大尺寸0.3USD/Unit
移除费用:标准尺寸0.5USD/Unit 大尺寸0.6USD/Unit
5、计划外服务费:若遇突发情况,需要亚马逊代为处理的,则需要收取相应的额外服务费。(譬如:你寄到亚马逊仓库的商品没有经过妥善的预处理或贴标等)按件收取,第一个货件享半折优惠。
费用如下图:
PS:以上几项具体收费标准可以百度搜索“2018亚马逊FBA费用”
3,商标注册和品牌备案费用
目 前来讲,亚马逊并没有强制要求卖家必须要做品牌备案。但之前爆发的Generic商标侵权事件可以看出,品牌备案对卖家很具有保护作用。建议大家的是,假 如你的经济状况允许,可以在店铺起步时就将商标注册和品牌备案,但如果经济状况不允许,可以在后期,即店铺做起来的再做考虑。
由于商标是地域性保护的,美国商标只在美国受保护,欧盟的商标只在欧盟受到保护,不需要每个站点都申请,这个可以代理公司代办,并且可以帮助大家申请到补贴福利。
4,欧洲站VAT增值税
VAT增值税有三种税率:
20% 的标准税率(适用于绝大多数商品和服务)
5% 的低税率(燃料和家庭能源,公共卫生用品,节能材料,儿童座椅等)
0% 的税率(适用于极个别情况:婴幼儿衣服和鞋子,书籍和报纸,公共交通还有女性卫生巾)
开店不易,守店更难!大家每天在没日没夜拼销售额的同时,更要把控各运营环节成本,稳定利润提升,才能使得团队稳步发展。
以上几项是最简单的开店成本,还有其他成本支出,如产品成本、物流包材费用、人工、仓储支出等,就需要根据实际情况来计算了。
热点实操
亚马逊北美站选品建议
【新卖家审核流程更新】2024亚马逊新卖家资质审核流程及注意事项
英文外贸网站制作 企业官网制作 支持Amazon亚马逊品牌认证/申诉/申核网站
Amazon开店前一定要知道的60个问题之41到60
Amazon开店前一定要知道的60个问题之21到40
Amazon开店前一定要知道的60个问题之1到20
当前的管理员已离开公司或不再与该品牌关联。如何更新管理员信息?
如何举报违反政策或与知识产权无关的其他形式的滥用行为?
亚马逊对知识产权和品牌名称有什么政策?
Brand Registry 可以帮助解决实用新型专利争议吗?
我可以为已注册的品牌添加新商标吗?
我可以向他人提供访问 Brand Registry 门户的权限吗?
如何查看或编辑我的 Brand Registry 申请?
我可以注册多个品牌吗?
如果我在多个国家/地区销售商品,是否需要创建多个 Brand Registry 账户?
在 Brand Registry 中注册品牌需要满足什么要求?
为什么选择亚马逊 Brand Registry?
亚马逊北美站选品建议
亚马逊沙特站点卖家注册指导
亚马逊阿联酋站点卖家注册指导
亚马逊印度站点卖家注册指导
亚马逊新加坡站点卖家注册指导
亚马逊澳洲站点卖家注册指导